Industry
AI Startup / Web Browser / Productivity Tools
Client
Kaba Labs
Designing the Future of Web-Based Operating Systems



Overview
Kaba is an AI-powered web browser exploring how a personalized language model can evolve the browser into a web-based operating system. As the team prepared for beta, I focused on identifying where AI could meaningfully improve everyday browsing—particularly how people organize, switch between, and return to information across time, roles, and contexts. I worked closely with the founders to rethink core browser primitives—windows, tabs, search, and navigation—into adaptive systems that extended existing behaviors rather than replacing them. My work centered on experience strategy, information architecture, and concept development for a dynamic dashboard, centralized Omnibar, and early search patterns, with an emphasis on balancing user agency with AI assistance. Within design, I led habit-mapping workshops, drove early prototyping, and synthesized insights into a focused MVP that supported a beta launch and early market validation. The result established a scalable foundation for personalization and intelligence, while intentionally leaving room for deeper exploration as the underlying AI and search capabilities continue to mature.
Kaba is an AI-powered web browser exploring how a personalized language model can evolve the browser into a web-based operating system. As the team prepared for beta, I focused on identifying where AI could meaningfully improve everyday browsing—particularly how people organize, switch between, and return to information across time, roles, and contexts. I worked closely with the founders to rethink core browser primitives—windows, tabs, search, and navigation—into adaptive systems that extended existing behaviors rather than replacing them. My work centered on experience strategy, information architecture, and concept development for a dynamic dashboard, centralized Omnibar, and early search patterns, with an emphasis on balancing user agency with AI assistance. Within design, I led habit-mapping workshops, drove early prototyping, and synthesized insights into a focused MVP that supported a beta launch and early market validation. The result established a scalable foundation for personalization and intelligence, while intentionally leaving room for deeper exploration as the underlying AI and search capabilities continue to mature.






Challenges
• Designing for open-ended, intent-driven workflows rather than fixed tasks • Managing UX complexity in probabilistic sytems that adapt over time • Balancing user agency with proactive, context-aware AI assistance • Training users on a new mental model for an AI-native browser • Making AI feel seamless, effortless, and trustworthy in everyday use
• Designing for open-ended, intent-driven workflows rather than fixed tasks • Managing UX complexity in probabilistic sytems that adapt over time • Balancing user agency with proactive, context-aware AI assistance • Training users on a new mental model for an AI-native browser • Making AI feel seamless, effortless, and trustworthy in everyday use
How might we design an AI-native browser that adapts to user intent over time—while remaining intuitive, transparent, and effortless to use?
Opportunities
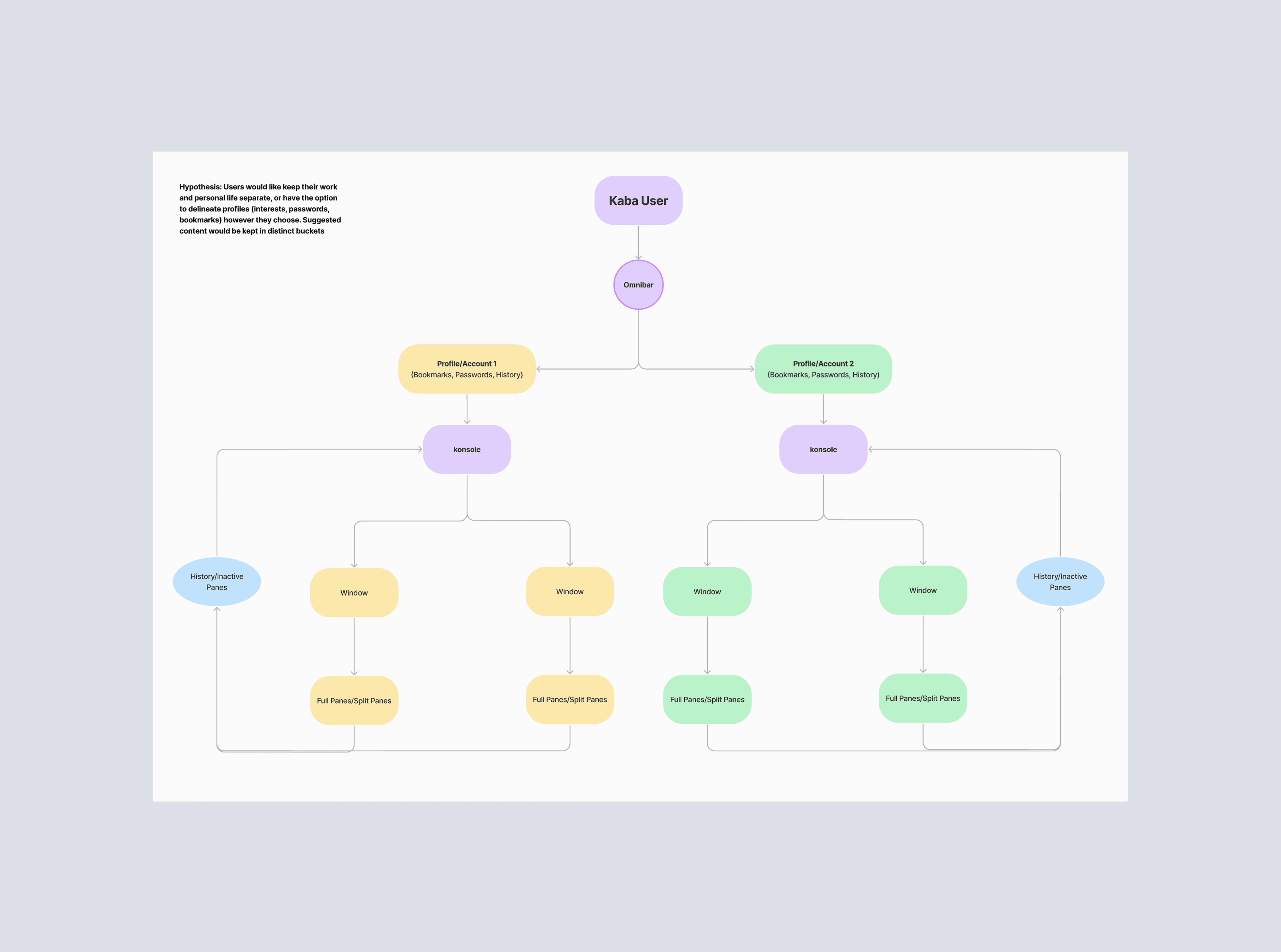
Browsing behavior is inherently fragmented—users consume information in parallel, jump between tasks, save content for later, and return to it across different moments, roles, and contexts. This highlighted an opportunity to rethink the browser’s information architecture beyond static windows and tabs. By reorganizing these familiar structures into intelligent, adaptive groupings based on intent, interest, time, and role, Kaba reduces cognitive load while preserving existing mental models. Smart groupings allow work to persist as living contexts rather than disposable sessions, making it easier to pause, resume, and shift focus without losing meaning. Adaptive patterns surface what matters when it matters, while giving users clear, predictable ways to navigate, reshape, and trust their information.
Browsing behavior is inherently fragmented—users consume information in parallel, jump between tasks, save content for later, and return to it across different moments, roles, and contexts. This highlighted an opportunity to rethink the browser’s information architecture beyond static windows and tabs. By reorganizing these familiar structures into intelligent, adaptive groupings based on intent, interest, time, and role, Kaba reduces cognitive load while preserving existing mental models. Smart groupings allow work to persist as living contexts rather than disposable sessions, making it easier to pause, resume, and shift focus without losing meaning. Adaptive patterns surface what matters when it matters, while giving users clear, predictable ways to navigate, reshape, and trust their information.


















Design Solutions
The design process began with a workshop to uncover user browser habits, revealing patterns, pain points, and opportunities for AI-enhanced workflows. Insights from the workshop guided ideation on the dynamic dashboard and search results page, exploring how AI could surface relevant information and streamline multitasking. We also iterated on the Omnibar and reorganized windows, tabs, and groupings, experimenting with new information architecture patterns to support context, role, and intent. Throughout, we focused on balancing user control with AI assistance, ensuring the system felt intelligent yet predictable. Prototyping and testing early concepts helped validate ideas quickly, shaping the beta launch and providing a foundation for ongoing iteration as the AI and user patterns evolve.
The design process began with a workshop to uncover user browser habits, revealing patterns, pain points, and opportunities for AI-enhanced workflows. Insights from the workshop guided ideation on the dynamic dashboard and search results page, exploring how AI could surface relevant information and streamline multitasking. We also iterated on the Omnibar and reorganized windows, tabs, and groupings, experimenting with new information architecture patterns to support context, role, and intent. Throughout, we focused on balancing user control with AI assistance, ensuring the system felt intelligent yet predictable. Prototyping and testing early concepts helped validate ideas quickly, shaping the beta launch and providing a foundation for ongoing iteration as the AI and user patterns evolve.
Designing Kaba ultimately positioned the browser as a personalized, AI-powered workspace, transforming it from a static tool into a dynamic, context-aware platform. By addressing challenges like balancing user agency with AI assistance and reorganizing fragmented information into adaptive groupings, we helped launch a beta version that delivered real value and began validating the product in the market. While we only scratched the surface with the search functionality and results page, the system’s evolving AI opens significant opportunities to deepen personalization, intelligence, and user impact in future iterations.
Designing Kaba ultimately positioned the browser as a personalized, AI-powered workspace, transforming it from a static tool into a dynamic, context-aware platform. By addressing challenges like balancing user agency with AI assistance and reorganizing fragmented information into adaptive groupings, we helped launch a beta version that delivered real value and began validating the product in the market. While we only scratched the surface with the search functionality and results page, the system’s evolving AI opens significant opportunities to deepen personalization, intelligence, and user impact in future iterations.